各分工会、各教学单位:
为进一步落实“以学生为中心”的教育理念,加强广大教师对提高教学基本功重要性和必要性的认识,促进教师规范教学过程、改进教学方法、强化教学质量、提升教学能力,经研究,学校决定举办suncitygroup太阳集团第一届教学大纲、教案比赛。现将比赛有关事项通知如下:
一、主办单位
校工会、教务处、评建办
二、参评范围与对象
(一)参评范围
参评的教学大纲为2022级本科人才培养方案中的所有课程,参评的教学大纲需是一个完整的课程大纲;参评的教案为2022-2023学年已开设课程的某一章节内容。
(二)参评对象
学校在职教师均可参赛,且2022-2023学年未发生教学事故、师德师风违纪情况。
三、参评要求
(一)参评教学大纲必须准确贯彻人才培养方案所规定的人才培养目标和培养要求,落实立德树人根本任务,实现知识传授、能力培养与价值引领的有机统一。要精准把握本科教学工作合格评估的内涵,围绕教学内容与课程资源建设教学方法与学习评价等指标观测点的达成,按照0BE理念合理设计课程教学大纲,确保课程对毕业要求的有效支撑。
(二)参评教案的总体结构与教学环节完整且层次清晰学时分配合理;课程内容科学合理,符合教学目标要求,重点难点突出;设计融入“课程思政”,教学方法多元化,教学手段现代化、学生学习自主化。形式上具体包括:课题课型、教学目的和要求、教学内容、教学重点和难点、教学方法、教学手段、教学活动导入、教学过程涉及的教学要点:内容、教学步骤及进度时间安排、布置作业、教学评价与反馈等。
四、评选流程
教学大纲、教案比赛分教学单位初赛和学校决赛两个阶段进行。
(一)教学单位初赛(2023年7月19日-8月29日)
各教学单位组织专家对2022级本科人才培养方案中的课程教学大纲和2022-2023学年已开设课程的某一章节教案内容进行评选,择优推荐教师参加学校评比。

(二)学校决赛(2023年9月)
学校将组织专家评审,评选出获奖教学大纲、教案,并给予表彰、奖励,获奖作品将以报道、成果展等形式公开推广学习。
五、奖项设置
本次教学大纲、教案比赛校级决赛分理工组和文科组,分设一等奖、二等奖、三等奖和优秀奖,将颁发证书和奖金。理工组、文科组均设一等奖1名奖金1000元,二等奖2名奖金600元,三等奖3名奖金300元,优秀奖若干奖金200元。根据各教学单位初赛组织情况评选出优秀组织奖2名(文科和工科各1名)
六、材料报送
(一)本单位竞赛组织情况相关材料(包括初评实施方案和初评情况简介以及相关新闻报道、图片资料等)。
(二)《suncitygroup太阳集团第一届教学大纲、教案比赛推荐表》(见附件1)。
(三)参评材料。参加比赛的教师均需按我校《课程教学大纲管理规定》(广州理工教函(2022)100号)和《教案编写与管理规范》(广州理工教函(2022)96号)的格式要求进行撰写,提交电子版材料1份、纸质版材料5份。
(四)请于8月31日前将所有材料报送至评建办(行政楼611室,联系人:陈婉欣)
请各教学单位高度重视本次教学大纲、教案比赛工作,做好宣传、动员和初赛组织工作。
附件:
1.suncitygroup太阳集团第一届教学大纲、教案比赛推荐表
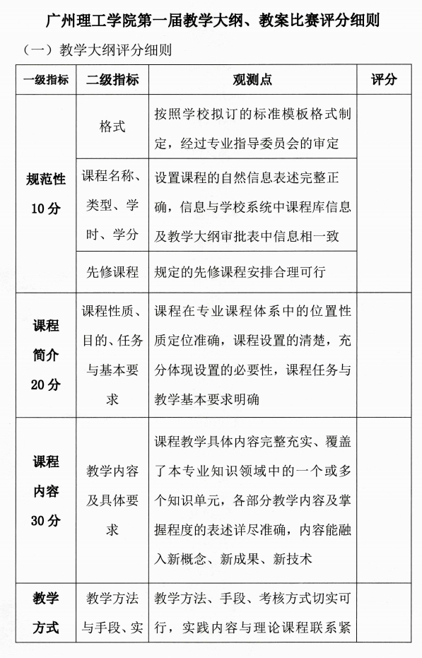
2.suncitygroup太阳集团第一届教学大纲、教案比赛评分细则
教务处、校工会
2023年7月19日




版权所有:suncitygroup太阳集团(中国)-官方网站 电话:(020)87477607